当前所在位置:首页 > 关于我们企业介绍新闻动态

如果给你Funding让你继续留学,毕业还能留在国外!你愿意吗?

文章来源:曼汉教育

“新冠疫情,中国打上半场,世界打下半场,华人留学生打全场”。

疫情严重国家的留学生,要不要回国避险?有声音批评他们“千里投毒”,也有人认为,疫情之下,不能够拒绝他们回国。而身处漩涡中心的留学生们,一直在去和留的抉择之间徘徊。

如果你是海归,正好今年毕业找工作,不知道现在的你是否还好?

中国教育部高校学生司司长王辉日前也表示,2020年中国普通高校毕业生874万,同比增加40万人,“受经济下行压力和疫情影响,预计今年上半年高校毕业生将面临更加复杂、严峻的就业形势。”

疫情期间,企业纷纷通过“降薪”、“裁员”自保。

3月24日,知名快时尚品牌H&M公司通过一份声明宣布,一些市场已经启动了关于临时裁员的计划,预计临时裁员数万名。此前,据路透社消息,Zara母公司Inditex集团正在考虑临时裁员,涉及西班牙约2.5万门店员工。

据不完全统计,自疫情发生后,已有10余家大型知名企业启动裁员、人员组织优化,其中包括新潮传媒、OYO酒店、途家、华夏幸福、大搜车、DaDa等,涉及房地产、二手车、旅游业、在线教育、广告传媒等多个领域。

想要今年找到心仪的工作,不仅要靠努力,还要有一百分的好运气啊!


| 其实这也是“曲线救国”的好时机

虽然现阶段留学生进退两难,但是2021年却成为了博士申请的最好时机!为什么?听小曼给你好好分析~

· 英镑大跌

如果你没赶上上个月英镑价格的最低点,现在也不迟,比起之前1:9.2 的汇率,现在的汇率也会为你的博士生涯省去不少钱!

目前,英国很多大学已经出炉了2020年Living Costs Breakdown,即学生【生活费用明细】。

为了方便大家对比英国不同地区留学的费用,制定合理的预算,小曼给你举例几所热门大学的平均花费。当然,每位学生最终的留学花费更多取决于个人的生活方式,以下数据对于正在考虑留学预算的同学可作为参考。

如果按一年学费+生活费30,000镑来计算,那现在兑换英镑,一年可以省下15,000元,博士四年就是60,000元!

· 语言要求放松

部分大学之前宣布普雅可代替UKVI申请语言班,而且之前BC官方的消息:条件允许恢复后,将会大量增加笔试考位,并且每天至少安排一场UKVI机考,以满足考生需求。

悉尼大学率先表示:

1. 鉴于中国国内高校还没有开学,悉尼大学目前可以接受网上成绩单单用于申请;

2. 鉴于雅思考试大面积暂停,悉尼大学将雅思成绩的有效期从2年增加到3年(即悉尼大学可接受3年内有效的雅思成绩作为申请的语言成绩)。

相信后续也会有更多的学校调整入学申请政策以满足考生需求。

· 英国全新移民制度

据《天空新闻》(2020年1月20日)报道,英国政府已经决定在2021年1月1日,也就是脱欧过渡期结束后的第二天,正式启用全新的移民制度。

届时,英国将彻底终止“欧盟人员自由流动”(Free Movement),对欧盟和非欧盟国家的移民一视同仁。政府希望引入一个“积分制”的移民体系,根据该法案,海外公民必须达到70分才能在英国工作。如果能说英语,并获得一份有“认可担保人”提供的技术工作,将获得50分积分。资格证书、薪资以及在短缺行业工作的员工将获得更多积分。政府表示,进入英国的技术工人的工资门槛将从3万英镑降至2.56万英镑。然而,对于“特定短缺职业” (目前包括护理、土木工程、心理学和古典芭蕾) 或拥有与特定工作相关博士学位的人来说,这一门槛将低至20480英镑。

工签积分获取标准↓

必须达到的要求是:

经批准的保证人/公司提供的工作* (20分)

提供的工作能达到技能要求 (20分)

要求会说达到一定标准的英语 (10分)

其他灵活的选项:

工资每年20,480镑 [最少] - 23,039镑  (0分)工资每年23,040 - 25,599镑 (10分)工资每年25,600镑或更多 (20分)短缺工种 [如护士等*]   (20分)教育资格:和工作相关行业的博士学位  (10分)教育资格:和工作相关的STEM [科学,技术,工程,数学] 的博士学位 (20分)

以一个大学研究者为例,如何拿到70分呢?看下图

如果一位移民者能说英语,并获得一份有“政府认可的担保单位”提供的技术工作,并且有专业技能,将获得50分。具备STEM类别的博士学位获得20分,一共获得70分,达到工签标准。这对博士留学生来说可算是重磅好消息了!


| 博士受疫情影响程度最低

在曼汉教育举办的防疫讲座中,Dr. L 指出了疫情对博士研究的影响,她认为:对申请博士来说,博士的入学时间非常自由,奖学金的申请期限也已经相应推迟,对学术本身不会产生太大影响。

而之前小曼在采访香港中文大学读博的李老师的过程中,也询问了一些社会上的事对博士生有什么影响,她认为:需要授课的本科生会比较受影响。但是对于读博,有个地方办公做 research 就 ok 了,影响不是很大。

其实同学大可不必因为疫情放弃出国读博。2021年入学的话,一方面疫情已经缓解很多,另一方面肯定有一部分人放弃了明年出国,那竞争人数就没有原来那么多,你被名校录取的概率就会更大了!现在开始了解申博的话,竞争人数少+充足时间准备,2021年,名校的offer就是你的了!博士毕业,不论你是想移民还是回国,都没问题!


| 曼汉教育博士申请项目介绍

博士申请项目是曼汉教育推出的针对有志赴海外攻读博士学位人员的项目计划,该项目是曼汉国际独家定制高端学术辅导服务品牌。

该业务中的博士导师团队是由来自于全球Top30院校的在读博士生、博士后及讲师组成。他们专业覆盖商科、工科、文科、理科、人文艺术等逾 126 个研究领域,平均带学生经验超过 2 年以上,具有丰富的辅导经验。

此外,曼汉教育博士申请项目特有的“三对一全程跟踪式”学术辅导服务,全方位帮助学生实现教育提升的同时,更重于培养其学术思维、学术能力和科研能力。

· 全程无忧服务

服务特色:此项服务涵盖您申请前、中、后期的全程近38项服务类别。独创的3对1服务模式全方位助力您的博士申请,确保全程申请的高效服务至成功入学为止。

针对群体:准备时间不够充足,对研究方向缺少规划,对申请流程缺乏了解,对申请技巧、对院校选择、对导师信息收集缺乏认知,奖学金信息收集能力一般、英语能力不突出者。

· 研究计划专项辅导

服务特色:从文献查找、文献推荐、阅读文献辅导、研究主题寻找到研究计划学术润色,有关RP的一切,我们将全程陪伴,做您一对一的学术答疑,一直到您产出一篇高质量的研究计划!在这个过程中,学员们收获的将不仅仅是一篇高质量的研究计划,更是科学研究能力的提升。曼汉教育博士导师将提前带您进入科研学习状态,顺利过渡到博士入读。

针对群体:有一定的DIY能力,但是研究方向缺少规划 / 对申请流程缺乏了解 / 对申请技巧缺乏认知 / 对某一申请环节缺乏把控,英文能力不突出者。

· DIY 完美伴侣

服务特色:DIY 服务项目灵活,可根据学生自身情况自由选择研究课题定制、选择导师、撰写研究计划、面试辅导、套磁等单项服务和多项组合服务的定制。

针对群体:有较强的DIY能力,对研究方向有一定认知、对申请流程有一定了解,但缺乏对申请中某环节的把控,英语能力不突出者。

更多服务请戳下图↓

有博士申请想法的小伙伴,欢迎免费咨询小曼博士!

| 博士奖学金有多少?

如果申请博士,奖学金是不是能够cover掉你的生活费呢?cover掉之后是不是还有结余?来听听曼汉教育签约导师都怎么说吧~

剑桥大学 Dr. W:剑桥奖学金分为四类,第一类,是大学统一组织的,比如Cambridge trust,第二是是学院的,第三是系里的, 第四类是社会上的。由于剑桥大学他是学院制的,他每个学院有奖学金,基本上都是全奖,部分奖生活奖都有。还有学科类奖学金,所以剑桥和牛津比其他学校奖学金名额都要多一些。除了奖学金之外,系里还有一些其他的费用可以申请,比如会议费,每个博士生去参加会议,都可以有一定额度报销。然后还有田野费,如果你做田野调查可以申请几千镑的资助。如果你钱不够还可以向院里申请。

香港中文大学 Dr. L:香港的话,基本上只要录取了你就有全奖,还是以导师为主。学费一个月3000港币,奖学金17000左右港币,一定是有结余的。还是看导师要不要给你出奖学金。

荷兰格罗宁根大学 Dr. D:今年csc录取的比较少,只有2500人,但是根据院校排名分的名额也不同,像中科院,清华北大的名额比较多,今年我们学校只有我和我室友两个人申请,所以都申请上了。奖学金是可以cover生活费的,但是不同区域物价不一样,像阿姆斯特丹、格罗宁根学生比较多,房租会比较贵,但是奖学金基本都可以覆盖房租和生活费的。房租大概300-500欧,吃的话100-200,保险要交100但是可以申请保险补助,每个月出10就可以,交通的话一个月50-60左右。CSC在你没到学校之前会一次性发3个月,到第四个月开始一个月发一次,每个月第三周发放。

德国科隆大学博士Dr. X:德国的物价会比英国和美国都要低很多,如果省着点花的话,project funding是够用的。我一些同学一个月的生活费只需要400-500欧元,比北京和上海也要低很多。学费是已经免掉了,所以只需要支出生活上的费用。


| 读博对就业有何好处?

给大家看一家券商员工教育背景的数据,硕士及博士的占比是31%,这几年券商、基金等机构核心点的岗位,凡是可以挑人的岗位,很多硬性门槛就提高了!

出自中信建投招股说明书(申报稿2018年1月29日报送)

如果你要进高校,读博可能是你唯一的选择,拿一所普通二本院校举例,博士学历已然是硬性条件,如果研究生进行扩招,那么竞争会更加激烈!↓

滁州学院2020年招聘

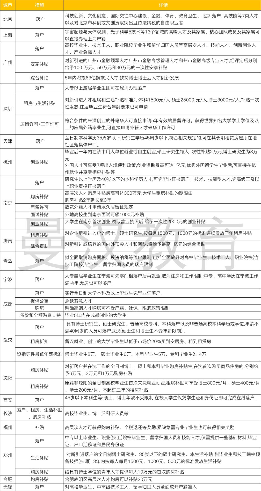
各地“抢人”大战时刻在进行,毋庸置疑,国家对高层次人才的福利是特别丰厚的,各地人才引进政策可参见下表↓

公司对博士的补贴举例↓

西部超导材料科技股份有限公司2020年招聘公告

学校对博士的补贴举例↓

马鞍山学院2020年人才招聘公告

心动了吗?一旦拥有博士学位,找工作再也不怕难了!